The Situation 📝
What is FLIK? 🤔
FLIK is a checkout system that helps with payment processing and shipping integration for online sales through websites (Shopify and WooCommerce). Some of the merchants already using FLIK include Jamise Syar’i and ZMNow.id.
Goals 🎯
To make offline activation successful and scalable, we focused on three key objectives:
Create a seamless and efficient flow that allows cashiers to complete tasks quickly with minimal friction.
Ensure shoppers can be easily activated and connected to FLIK’s online platform immediately after completing an offline transaction.
Motivate cashiers to engage with shoppers, not only to manage payments efficiently but also to consistently collect and link shopper data.
The Problem ‼️
To guide our problem-solving approach, we reframed the key challenges using the How Might We format:
How might we provide a seamless and fast flow for cashiers?
How might we activate shoppers online after the offline transaction?
How might we motivate cashier staff to handle shopper payments through FLIK Offline?
What We Found: Talking to Users 🙋
Solutions ✨
User Flow & Stakeholder Meetings 🔍
Introducing FLIK O2O: Bridging Offline and Online Commerce 💖
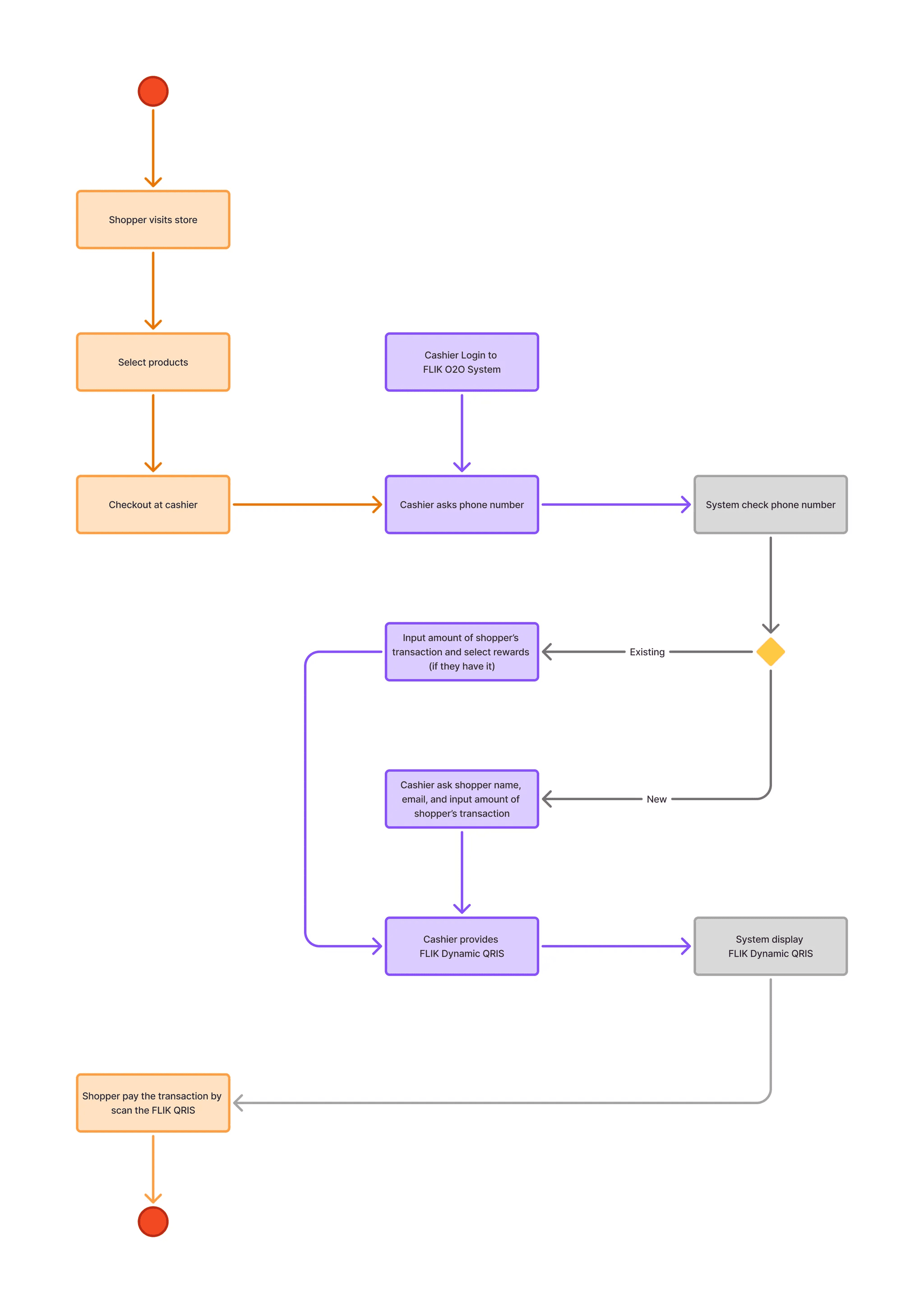
Alright, here it is, FLIK O2O (Online-to-Offline) is our way of connecting what happens in-store with what happens online. It helps shops collect data, track sales, and turn walk-ins into loyal users in the FLIK world.
To make it all work, we’ve got FLIK QRIS. Shoppers just scan a unique QR code at checkout using any mobile banking app or e-wallet. That scan instantly links to their data, so merchants can keep track of purchases and grow their biz with a smooth, connected experience.
Design - High Fidelity 🎨
Login Flow for Cashier
Input Data (Phone Number)
Input Data - New Shopper
Input Data - Existing Shopper
Payment Flow
After clicking “Continue,” the cashier is taken to the Payment Page showing a QR code and transaction details. Clicking “Cek Status Pembayaran” checks the payment.
If successful, the order is marked “Completed,” rewards are applied, notifications sent, and cashier is redirected to the Success Page. If failed, they're redirected to the Failed Page. Both pages show payment status and key transaction info.
Payment Status
Result 🔥 🚀 📈
This project was executed within approximately 3 to 4 weeks, during which we successfully launched and implemented FLIK O2O at several promising merchants, including Erigo, Teras Jahe, and Emado's Shawarma.
In its first month, FLIK O2O generated over 6 billion rupiah in GMV, a figure that has continued to grow steadily in the months that followed.
By generating 6 billion rupiah from FLIK O2O, FLIK saw its GMV jump from 10 billion rupiah to 16 billion rupiah, which is a 60% increase in GMV after merchants started using FLIK O2O.












